Origins of the 
Jeanneret family

Switzerland
The village of Le Locle, located near Neuchatel, was built sometime after 1150 when the valley was granted by Renaud and William Valanginian to the abbey of Fontaine-André. In 1360, John II of Aarberg, the Lord of Valanginian, received Le Locle as a fief from Count Louis of Neuchâtel. The heavily wooded portion of the Jura Mountains around Le Locle, were cleared by colonists who later received the status of free peasants. These first free farmers received a charter in 1372 which codified their rights and freedoms. At the beginning of the 15th century, this charter was reconfirmed during the foundation of the Mairie or town government. The inhabitants of Le Locle were given the right to own land that they had cleared, as long as they continued to farm it and paid taxes on it. The feudal lords granted them these freedoms to encourage settlements in the mountains. Beginning in the 14th Century Le Locle and La Sagne formed a parish together. The Church of Mary Magdalene in Le Locle was built in 1351.

As per an official letter dated 1612, addressed to Jean-Jacques Jeanneret, Bourgois of Valangin we know a family of the name of Jeanneret is installed within the hamlet of Crozot on Locle. Franc-Habergeant, confirms the existence of this family to the farm of Cernaye.

Certain nicknames or physical characteristics were not long in differentiating between families, thus a large strapping man took the particle "large- Jean", Jeanneret-Grosjean. One strongly grisonnant took the nickname of "the gris" from where Jeanneret-Gris comes from. 

The Collégiale of Valangin, St Pierre

Stained glass window at The Collégiale of Valangin, St Pierre, dedicated to Jeanneret 

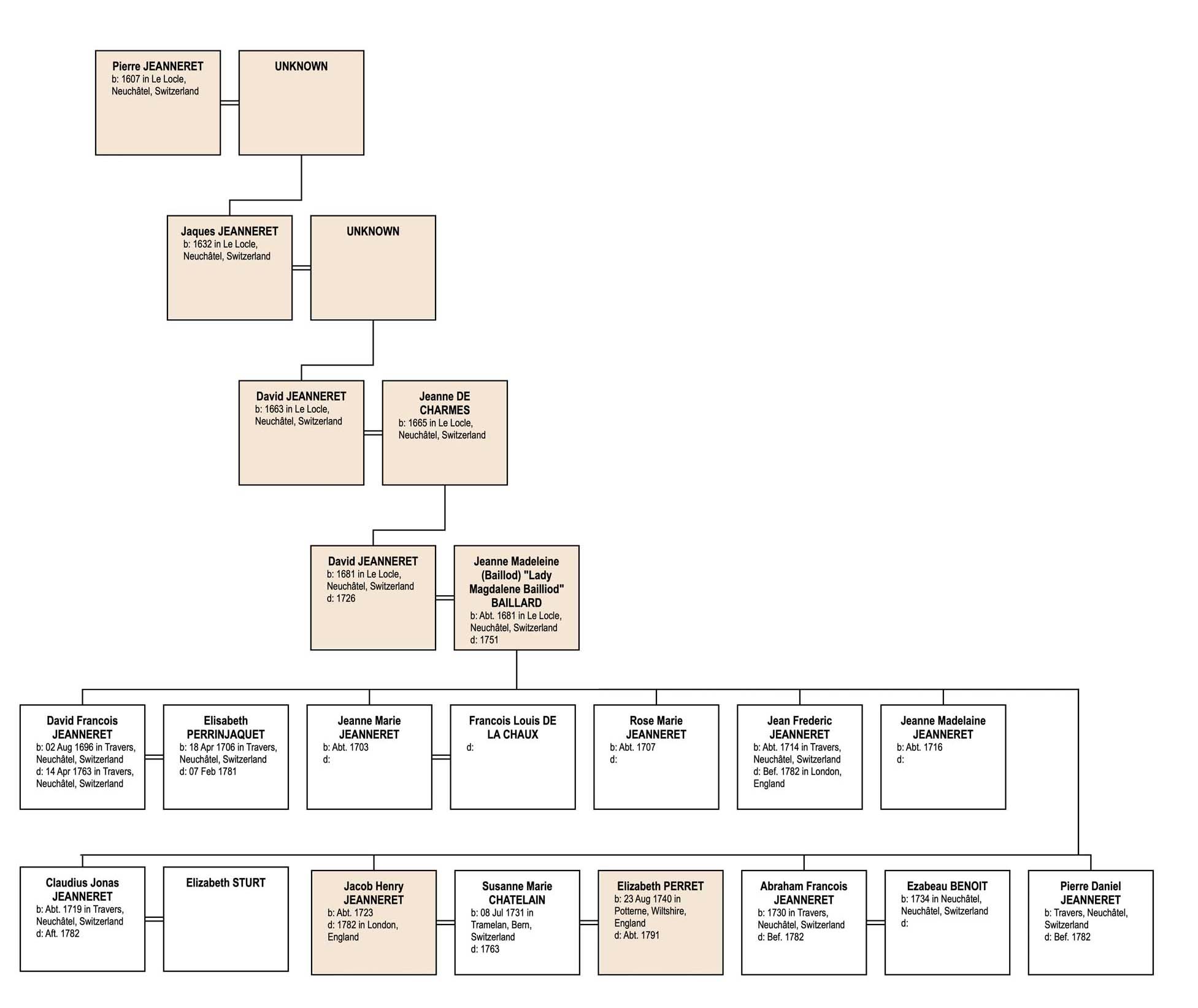
The earliest confirmed ancestor​ for my family, Pierre Jeanneret was born in 1607 in Le Locle, Neuchâtel, Switzerland. He married an unknown person in 1631 in Le Locle, Neuchâtel, Switzerland and had the following child: Jaques Jeanneret, born in 1632 in Le Locle, Neuchâtel, Switzerland. 

Jacques Jeanneret (b.1632) married an unknown person and had the following child: David Jeanneret, born in 1663 in Le Locl​e, Neuchâtel, Switzerland. 

David Jeanneret (b.1663) married Jeanne De Charmes on 09 Jan 1686 in Le Locle, Neuchâtel, Switzerland. She was born in 1665 in Le Locle, Neuchâtel, Switzerland. They had a son: David Jeanneret was born in 1681 in Le Locle, Neuchâtel, Switzerland. 

David Jeanneret (b.1681) married Jeanne Madeleine (Baillod) Baillard, daughter of Claude Baillod and J. Marie Rosselet in Nov 1705 in Neuchâtel, Switzerland. She was born about 1681 in Le Locle, Neuchâtel, Switzerland. She died in 1751. 

Jacob Henry Jeanneret and his brothers Jean Frederic and Jonas Claude migrated from Switzerland to England before 1760.

To England